骨转移是肺癌、前列腺癌和乳腺癌等多种晚期恶性肿瘤患者常见并发症之一。在骨转移瘤区域,癌细胞产生的破骨细胞刺激因子促进破骨细胞的增殖和活性,并导致骨吸收;而破骨细胞反过来通过释放各种生长因子促进癌细胞的增殖和存活,因此在骨吸收与肿瘤之间形成“恶性循环”。传统的分子影像技术通常无法检测骨转移瘤部位微小的肿瘤病灶和骨吸收。另外,骨骼组织血液供应较差,不仅降低药物输送到骨骼的效率,也因缺乏组织特异性导致严重的毒副作用。因此,开发合适的成像造影剂和治疗剂以实现骨转移瘤的早期精准诊断和高效治疗至关重要。

基于以上背景,东华大学李静超设计了一种双靶向仿生半导体聚合物纳米复合物(SPFeNOC),通过同时靶向破骨细胞和癌细胞,提高纳米诊疗剂在骨转移瘤组织的富集,实现增强型诊疗一体化。全身给药后,SPFeNOC可以通过同源靶向作用有效积聚到肿瘤部位,并通过四氧化三铁纳米颗粒和半导体聚合物介导的磁共振和荧光双模式成像实现肿瘤检测(图1b)。另外,在超声照射下,SPFeNOC介导的声动力和化学动力联合治疗可以同时杀死转移瘤部位的癌细胞和破骨细胞,打破骨转移部位肿瘤和骨吸收之间的“恶性循环”,实现高效治疗。该研究通过双靶向策略,实现了对骨转移瘤的增强型诊疗并进一步抑制了肿瘤向肝脏和肺部的转移。

图1. SPFeNOC的合成路线及诊疗机制示意图
该团队首先通过纳米共沉淀技术制备了含有半导体聚合物和四氧化三铁纳米颗粒的纳米复合物(SPFeN)。随后,通过挤压的方式在SPFeN表面修饰癌细胞和破骨细胞形成的杂化细胞膜,得到双靶向仿生纳米复合物(SPFeNOC)。研究结果表明,SPFeNOC及其对照材料均表现出良好的粒子分散性和稳定均匀的球状形态,并且都有着相似的水合粒径,T2磁共振成像和荧光成像性能及声动力和化学动力能力。由于表面不同细胞膜的修饰,SPFeNOC及其对照材料呈现出不同的表面电位和膜蛋白谱。这些结果证实SPFeNOC及对照材料的诊疗性能和细胞膜的成功包裹(图2)。

图2. SPFeNOC及其对照材料的体外表征
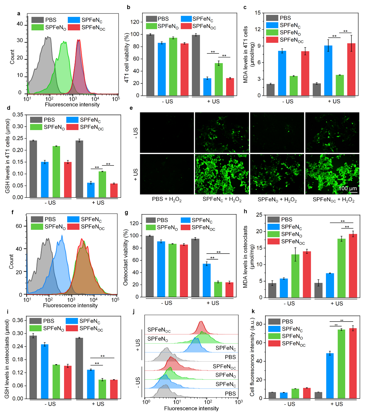
利用小鼠乳腺癌细胞和破骨细胞作为细胞模型,该团队评价了SPFeNOC及其对照材料的靶向性,治疗效果,脂质过氧化水平,谷胱甘肽水平和活性氧(ROS)产生能力(图3)。这些结果表明,SPFeNOC及其对照材料可以有效靶向其同源细胞,并表现出理想的疗效。

图3. 体外SPFeNOC治疗效果和作用机制的评价
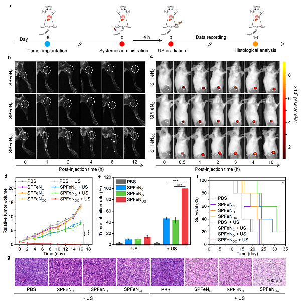
随后,该团队对SPFeNOC及对照材料在荷瘤小鼠中的T2磁共振成像和荧光成像性能进行了评价(图4)。实验结果表明SPFeNOC可以通过双模式成像检测肿瘤。由于双靶向作用,SPFeNOC相对于SPFeNC和SPFeNO表现出更强的靶向效果。随后,该团队对SPFeNOCNOC及其对照材料在体内对肿瘤生长的抑制效果进行了评价。这些结果表明,SPFeNOC可以凭借更强的肿瘤靶向能力对肿瘤表现出更强的抑制效果。

图4. 双模式成像、体内肿瘤富集以及治疗效果的评价
随后,该团队研究了SPFeNOC及其对照材料在体内的抗转移效果和治疗机制(图5)。该研究团队评估了荷瘤小鼠在单次治疗后肿瘤在肺和肝脏的转移情况。另外,该团队研究了肿瘤部位的脂质过氧化的水平,谷胱甘肽和活性氧的生成的水平。这些实验结果表明,SPFeNOC可以通过增强的靶向性抑制肿瘤的转移,并且良好的抗肿瘤和抗转移效果是通过声动力和化学动力的联合效应实现的。

图5. 肿瘤转移以及体内作用机制的评价
此外,该团队对治疗后的荷瘤胫骨进行微型计算机断层扫描(micro-CT),评价骨参数以及骨转移部位破骨细胞水平(图6)。这些实验结果表明,SPFeNOC介导的治疗可以有效降低转移瘤部位破骨细胞数量从而最大程度缓解骨转移相关的骨破坏。

图6. 骨转移相关骨损伤的评价
总之,该双靶向仿生纳米复合物在骨转移瘤的诊疗中具有显著优势:(i)利用杂化细胞膜的包覆可以实现对破骨细胞和癌细胞的同时靶向作用,提高纳米复合物在骨转移瘤部位的富集;(ii)利用纳米复合物的磁共振和荧光双模式成像同时检测破骨细胞和癌细胞,实现骨转移瘤的早期精准诊断;(iii)利用声动力治疗和化学动力学治疗的联合效应,同时杀死肿瘤细胞和抑制破骨细胞对肿瘤细胞的促生长作用,打破骨转移瘤部位破骨细胞和肿瘤细胞之间的“恶性循环”,提高肿瘤治疗效果。
该研究成果以“Dual-Targeting Biomimetic Semiconducting Polymer Nanocomposites for Amplified Theranostics of Bone Metastasis”为题发表在Angewandte Chemie。东华大学生物与医学工程学院硕士研究生张伊婧为该论文第一作者,东华大学李静超研究员为共同通讯作者,上海市松江区中心医院放射科夏进东教授为论文共同通讯作者。该研究工作得到上海市科委和上海市高等学校特聘教授(东方学者)项目的资助。
以上文章转载于微信公众号高分子科技,如有侵权,请及时联系我们修改或进行删除。
