【导读】

手性是自然界中最普遍和最有趣的现象之一,它是指一个物体无法通过旋转或平移与其镜像重合的几何特征,如我们的左手和右手。手性是生物体的重要特征,在分子、细胞和组织水平均广泛存在。随着研究的不断深入,手性的概念已从有机逐渐扩展到无机领域。手性诱导是赋予无机纳米材料手性特征的一种简单而有效的方法。例如使用手性氨基酸或肽进行修饰,包括半胱氨酸、丝氨酸和半胱氨酸-苯丙氨酸二肽。张玉梅教授团队长期聚焦于材料表面纳米形貌的仿生优化,针对钛种植体周围骨免疫反应及相关机制开展了系列研究,在此基础上,该团队进一步将手性特征与形貌特征进行融合,构建了具有不同间距和手性的仿生纳米金阵列,通过多种体内外实验探究了手性纳米金阵列对免疫反应的调控效应和机制,为植入材料的表面设计提供了全新的理念。
【成果掠影】
近期,空军军医大学张玉梅教授、宋文副教授课题组联合香港中文大学李天杰副研究员团队报道了仿生手性纳米形貌对免疫反应的调控。结果表明,右旋半胱氨酸修饰的小间距纳米金阵列(D-300)可以显著促进巨噬细胞的M2极化和相关细胞因子的分泌,从而减轻炎症反应,促进组织的愈合和再生。进一步机制分析发现,D-300表面对纤连蛋白具有更高的立体亲和性,从而增强了巨噬细胞中Integrin αv/α8/β3-p-FAK通路的表达。
相关研究成果以“Biomimetic Chiral Nanotopography for Manipulating Immunological Response”为题发表在Advanced Functional Materials期刊上。空军军医大学何奕德讲师为论文的第一作者。
【核心创新点】
成功合成了一种兼具手性和物理形貌特征的二维表界面,为研究手性纳米形貌与组织的互作规律提供了有力的材料模型。证实了手性特征相比于形貌特征在调控巨噬细胞极化表型中更具优势,发现了右旋纳米金阵列通过影响纤连蛋白的吸附,激活Integrin αv/α8/β3-p-FAK通路,进而促进巨噬细胞M2极化的关键机制。
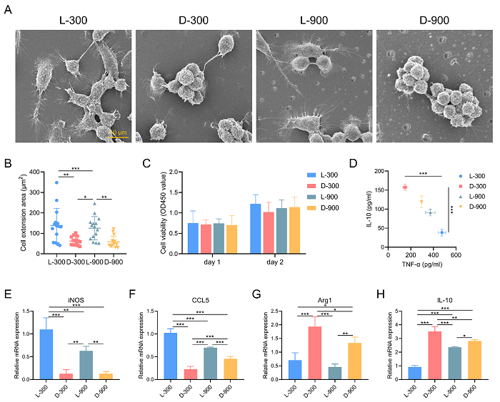
【数据概览】

图1 手性纳米金阵列的表征

图2 纳米金阵列的手性和间距对RAW264.7巨噬细胞表型的影响

图3 手性纳米金阵列表面RAW264.7巨噬细胞来源的条件培养基对MC3T3-E1成骨细胞的调控作用

图4 手性纳米金阵列表面骨髓来源巨噬细胞表型的鉴定及其对骨髓间充值干细胞的调控作用

图5 小鼠皮下植入手性纳米金阵列后的组织学分析

图6 手性纳米金阵列调控巨噬细胞极化的机制分析
以上文章转载于微信公众号材料人,如有侵权,请及时联系我们修改或进行删除。
