研究背景大量的研究致力于具有高结构各向异性的肌腱模拟材料的工程,各向异性的水凝胶成为研究的重点,然而,这些水凝胶的模量比天然肌腱的模量低几个数量级,加入成束纤维可赋予水凝胶复合材料高硬度。然而,控制硬纤维和软基质之间的相互作用以模拟承重软组织中的微结构相互作用是一项挑战。


创新点
香港大学Lizhi Xu课题组报道了一种用于构建具有肌腱样行为和生物界面多功能的混合各向异性水凝胶的材料平台。刚性芳纶纳米纤维(ANFs)和柔性聚乙烯醇(PVA)之间的可重构相互作用允许高度定向的网络的组装,该网络模拟排列的胶原纤维和软蛋白聚糖之间的微观结构相互作用。由此产生的各向异性复合水凝胶(ACHs)具有与天然钢筋束相匹配的高机械财产,同时保持约60%的类似含水量。

图1:肌腱模拟ACHs的设计和加工(A)ANF和PVA的化学结构及其分子间氢键。(B) ACH加工步骤示意图,包括拉伸和限制干燥,以确定纳米纤维组件的方向。(C) 各向同性ANF-PVA水凝胶(顶部)和ACH-80(底部)的SEM图像。比例尺,1μm。(D) 多功能肌腱模拟ACH示意图。

图2:ACH的力学性能。(A和B)与各向同性ANF-PVA水凝胶的响应相比,ACH在平行于(A)和垂直于(B)纤维方向的拉伸应力-应变曲线。表示为ACH-x的样品对应于预拉伸干燥过程中施加伸长率的x%。(C)ACH的刚度各向异性,以平行于纤维排列的初始拉伸模量(Ep)和垂直/垂直(En)之间的比率为特征。(D)ACH-80和ACH-60的模量和强度与天然肌腱、韧带和其他具有肌腱模拟特性的各向异性水凝胶的模量和硬度相比(表S2)。(E) 与各向同性ANF-PVA水凝胶相比,在平行和垂直于纤维排列的方向上测量的ACH断裂能。(F) 在平行于纤维排列方向的ACH-80上进行循环拉伸试验,最大施加应变为7.5%。

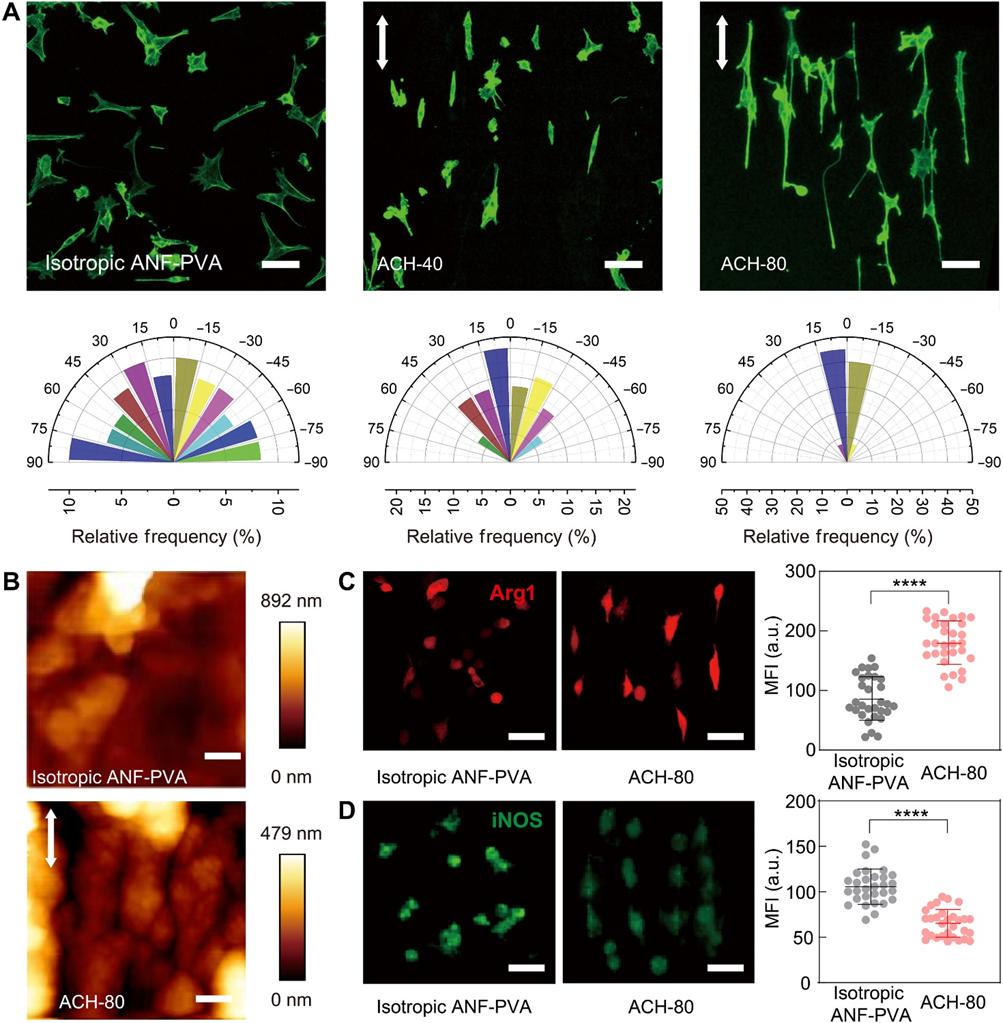
图3:用生物功能化ACH调节细胞形态和表型。(A) 在不同基质上培养的NIH-3T3成纤维细胞中F-actin的荧光图像(顶部)和相应的细胞取向角分布(底部)(n≥30)。零角(0°)表示平行于光纤对准的方向。比例尺为100μm。(B) AFM图像显示了生物功能化ACH-80(底部)和各向同性ANF-PVA水凝胶(顶部)的表面形貌。比例尺为1μm。(C) 在各向同性ANF-PVA水凝胶(左)和ACH-80(中)上培养的RAW 264.7巨噬细胞的荧光图像,M2生物标志物Arg1的免疫染色,以及单个细胞的平均荧光强度(MFI)统计,显示了不同底物诱导的差异(右)。用IL-4和IL-13处理细胞培养物以诱导M2表型。比例尺为50μm。(D)RAW 264.7中iNOS(M1生物标志物)的免疫染色,显示各向同性ANF-PVA(左)和ACH-80(右)诱导的不同效果,也由MFI统计(右)表征。γ和LPS诱导M1表型。

图4:具有集成多功能生物电子学的ACH。(A) 蛇形电子转移照片打印在各向同性ANF-PVA水凝胶上(顶部),其拉伸状态与加工的ACH(底部)。插图显示了各种功能组件。比例尺为2cm。(B)FEA模型(左)和与各向同性ANF-PVA水凝胶结合的代表性蛇形装置的显微镜图像(右)。比例尺为1 mm。(C)在施加到混合结构的50%伸长率下,蛇形装置中的应力分布的有限元分析模拟。(D和E)在混合ACH上用生物电极测量的ECG(D)和EMG(E)。(F) 混合ACH上的温度传感器表征水浴中的温度变化。(G) 示意图和离子导电ACH样品对拉伸应变的电阻响应。(H和I)安装在手指上的基于ACH的应变传感器在各种变形幅度(H)和循环运动(I)下的响应。
读后感
作者开发了仿肌腱的水凝胶,它具有出色的力学和功能,源于纳米纤维复合材料的各向异性组装。ACHs提供的生物物理线索可进一步用于控制细胞的分化、迁移和其他活动,ACH的一系列仿肌腱行为表明,它们有可能被用作可植入的组织假体和可植入的组织修复体。集成在ACHs上的多功能生物电子学可以提供关键的功能,对各种生理参数进行现场监测。
以上文章转载于微信公众号CAAI认知系统与信息处理专委会,如有侵权,请及时联系我们修改或进行删除。
