周围神经损伤是一项严峻的临床挑战。采用组织工程,模仿天然细胞外基质的生物物理和生化线索的仿生支架已显示出前景。然而,电导率和生物分子对受损周围神经的协同影响仍未被探索。在这项研究中,南通大学赵亚红/杨宇民通过三步点击化学反应方法,结合丝素蛋白、氧化石墨烯和聚乙二醇二丙烯酸酯,制备了导电水凝胶。成纤维细胞外泌体的加入产生了协同作用,促进了周围神经损伤的恢复。氧化石墨烯增强了水凝胶的电子传输能力,而成纤维细胞外泌体赋予它们调节细胞行为的能力。这导致轴突和髓鞘再生增强。此外,水凝胶通过VEGF/NOTCH信号通路促进了周围神经恢复过程中的血管再生。移植装有成纤维细胞外泌体的导电水凝胶导管导致大鼠坐骨神经横断模型的功能恢复。因此,提出了一种新的策略来加速周围神经损伤的复杂修复。该研究以题为“Biomimetic Silk Fibroin Hydrogel for Enhanced Peripheral Nerve Regeneration: Synergistic Effects of Graphene Oxide and Fibroblast Exosome”的论文发表在《Advanced Functional Materials》上。

该研究开发了一种基于丝素蛋白(SF)的新型水凝胶来促进周围神经再生。为了更准确地模拟周围神经的微环境,将来自氧化石墨烯的电特性与丝素蛋白水凝胶中来自成纤维细胞外泌体的生物信号合并。随后,系统地评估了水凝胶的电学性质和生物效应。建立了Sprague-Dawley(SD)大鼠坐骨神经的10 mm缺损模型,以研究SF/GO/聚乙二醇二丙烯酸酯(PEGDA)-Exos(SGP-EXOs)水凝胶在促进神经再生和增强周围神经损伤后功能恢复方面的潜力。因此,该研究提出了一种创新且高效的技术,用于修复和功能恢复具有挑战性的周围神经损伤。

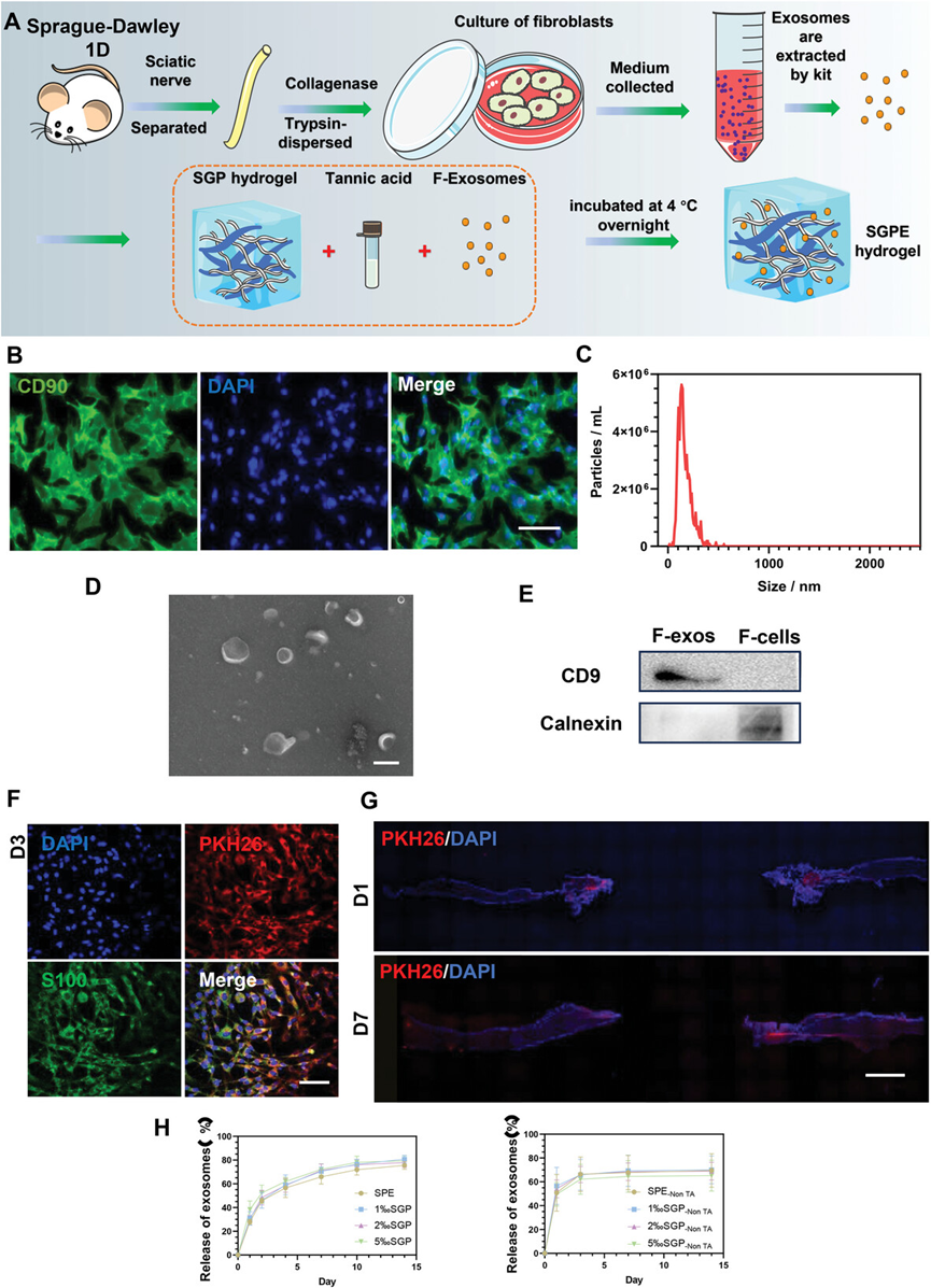
方案1. 仿生丝素蛋白水凝胶的制备及其在促进周围神经再生中的应用示意图
【SGP水凝胶的制备及表征】
使用三步法制备SF/GO/PEGDA(SGP)水凝胶。使用碳二亚胺化学方法,将SF与谷胱甘肽(GSH)偶联,从而合成SF-GSH。随后,SF-GSH通过巯基醚键与Mal-GO连接,二硫键被三(2-羧乙基)盐酸膦(TCEP)裂解。在此之后,SF-GSH通过巯基-烯点击反应与聚乙二醇二丙烯酸酯(PEGDA)共价交联,该过程通过添加0.05%光引发剂(Irgacure 2959)。在紫外灯照射下交联形成一系列具有不同浓度GO的水凝胶。随后,将SGP水凝胶浸入1mg mL−1中单宁酸溶液15分钟。之后,将SGP水凝胶在DMEM碱性中在4°C下孵育过夜,以除去任何未交联的副产物。与SP水凝胶相比,SGP水凝胶在电极界面处具有更高的电化学活性和反应动力学。

图 1. SF/GO/PEDDA水凝胶的制备、表征、力学性能及扫描电子显微镜观察
【成纤维细胞和成纤维细胞外泌体的鉴定】
成纤维细胞外泌体的提取过程如图2A所示。研究了成纤维细胞外泌体在SGP-EXOs水凝胶中的保留情况,以评估水凝胶的递送能力。结果表明从水凝胶释放的成纤维细胞衍生的外泌体成功内化。在体内,成纤维细胞来源的外泌体可以在1天和7天时内化到大鼠的坐骨神经中,表明SGP-EXOs水凝胶可以有效地维持外泌体的释放。使用Bradford试剂盒测定水凝胶中外泌体的释放速率,结果表明,TA可以以非共价方式与成纤维细胞外泌体结合,使SGP-EXOs水凝胶能够实现成纤维细胞外泌体的缓慢和持续释放。

图2. SF/GO/PEGDA-EXOs水凝胶中成纤维细胞来源的外泌体的提取、鉴定、分析和释放
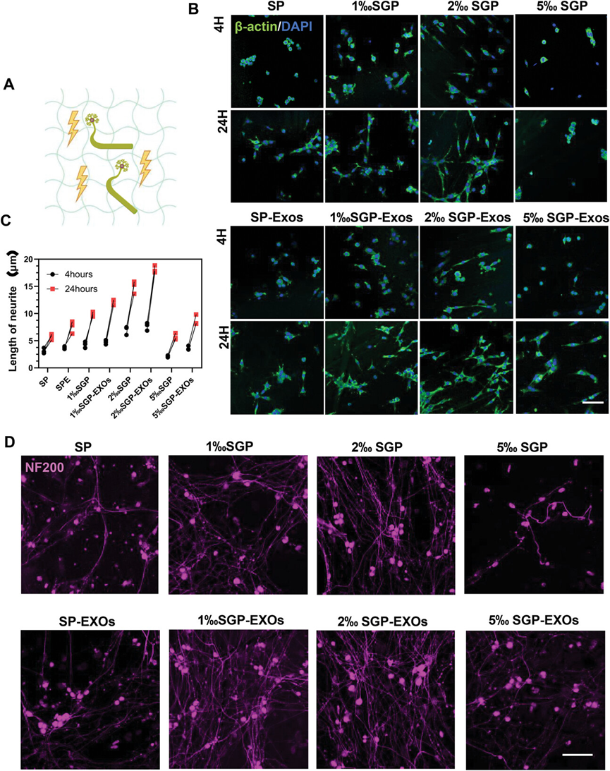
【SGP-EXOs水凝胶促进体外轴突延伸】
轴突再生在周围神经损伤的修复中占有重要地位,导电水凝胶通过提供有利于神经元轴突生长和方向的支持基质来促进神经元轴突的延伸。通过计算携带神经突的PC12细胞的数量来研究PC12细胞的神经突生长。结果表明,GO浓度的增加也可能促进PC12细胞的神经突生长。与具有单一电导率的条件相比,当EXO引入水凝胶内部时,神经突生长也显著增加。2% SGP-EXOs上的PC12细胞显示出最多的神经突生长。随后,探索了外植DRG神经元的行为,以研究不同水凝胶的能力,因为它们更适合神经再生应用。值得注意的是,与上述结果一致,值得强调的是,与5%SGP水凝胶相比,5%SGP-EXOs水凝胶上的神经元轴突数量有所改善。这表明掺入成纤维细胞来源的外泌体可以部分减轻高GO浓度对神经元的神经毒性作用。

图3. SGP-EXOs水凝胶可增强神经元轴突生长
【SGP-EXOs水凝胶促进体外生物学效应】
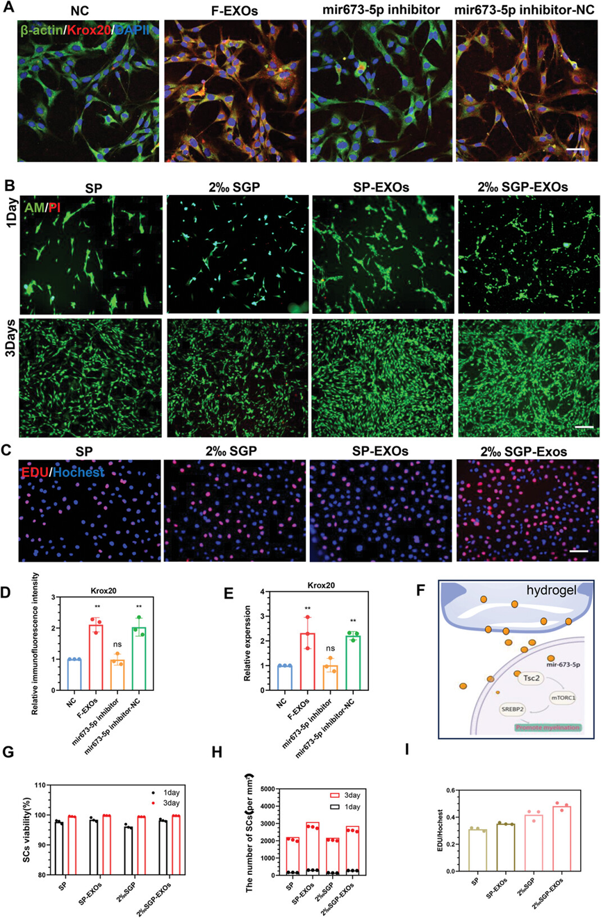
为了评估SGP-EXOs水凝胶释放的成纤维细胞衍生的外泌体是否保留其生物学功能,该研究用miR-673-5p抑制剂处理SGP-EXOs水凝胶上的SCs。结果表明,SGP-EXOs水凝胶释放的成纤维细胞外泌体可有效诱导SCs中的髓鞘基因表达,强调了SGP-EXOs水凝胶的持续有利生物学效应。活/死染色测定结果证实,外泌体可以作为生物活性微粒发挥作用,从而增加水凝胶的细胞活力。水凝胶负载成纤维细胞外泌体后,SCs的存活率显著提高。此外,计算SC的数量以测量其在水凝胶上的增殖能力,表明与没有外泌体的水凝胶相比,含有成纤维细胞的外泌体在促进SCs存活方面更有效。为了评估成纤维细胞外泌体是否促进血管生成,该研究通过用PKH26标记颗粒来评估外泌体内化为HUVECs。从结果中得出结论,成纤维细胞外泌体促进血管生成。成纤维细胞来源的外泌体在管形成试验中增加了肾小管生成,暗示了成纤维细胞外泌体的血管形成促进能力。总之,成纤维细胞外泌体和氧化石墨烯能够在体外促进HUVECs增殖。

图 4. SGP-EXOs水凝胶促进SCs和内皮细胞的生物学效应
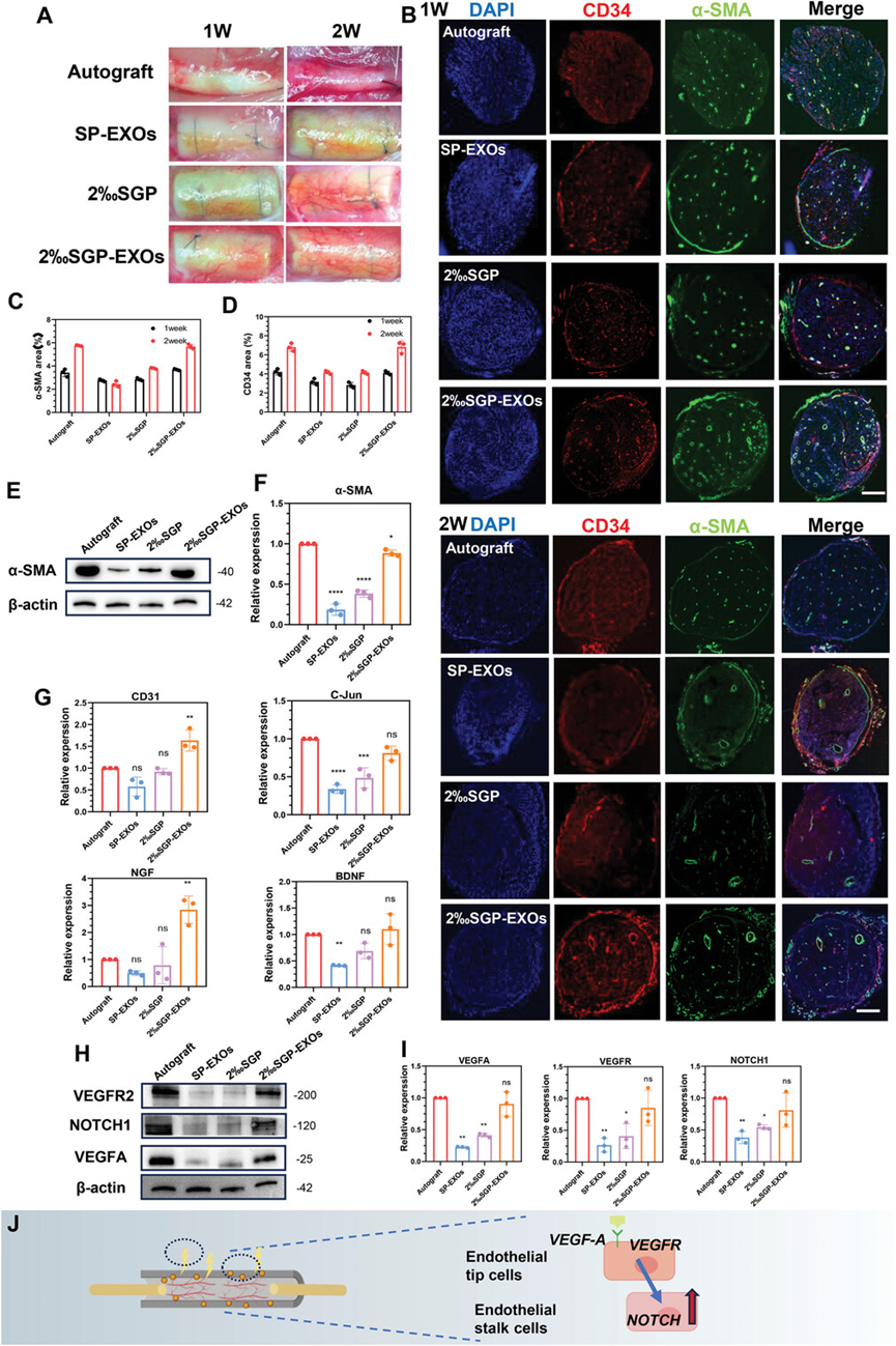
【SGP-EXOs水凝胶增强神经再生中的血管再生】
神经再生和血管生成密切相关。为了研究氧化石墨烯和成纤维细胞衍生的外泌体的体内血管生成作用,该研究制备了长度为12 mm,内径为1.5 mm的水凝胶导管,将其移植到Sprague-Dawley大鼠的10 mm缺陷模型中。2%SGP-EXOs水凝胶诱导了具有许多分支的复杂毛细血管网络的发展,而在植入的SP-EXOs或2%SGP水凝胶周围观察到的血管分支很少。此外,通过血管生成相关蛋白α-SMA和CD34评估新再生血管的密度。结果,含GO的水凝胶的双生物功能化支架与多功能EXOs相结合,在促进神经植入物血管化方面比单一生物功能化支架更有效。鉴于血管再生通常发生在7-14天之间,该研究选择了14天的时间来检查每个水凝胶组的基因表达。结果表明,通过将电导率和外泌体的适当协同线索掺入水凝胶中,可以提高血管生成和神经再生相关蛋白的表达。

图 5. SGP-EXOs水凝胶促进周围神经损伤后的血管生成
【SGP-EXOs水凝胶促进体内轴突再生和髓鞘再生】
在周围神经中,神经横断后的轴突再生和髓鞘再生对于恢复过程至关重要。手术后一周,在SP-EXOs、2%SGP和2%SGP-EXOs组的纵切面近端残端观察到生长锥,表明神经横断后轴突和髓鞘再生成功。所有水凝胶植入物都为再生神经的生长提供了支撑。到第8周,所有水凝胶处理组的再生轴突都已成功桥接到远端残端,这强烈表明各种水凝胶在促进神经再生方面的功效。值得注意的是,2%的SGP-EXOs在再生轴突数量方面表现出最显著的结果。此外,在2% SGP-EXOs组中,NF和S100染色的共定位增加表明再生神经纤维的髓鞘再生更好。这些发现表明,在外泌体负载的作用下,神经纤维通过导电支架成功再生。且电导率和外泌体的联合治疗对外周髓鞘形成有积极影响。

图 6. SGP-EXOs水凝胶促进周围神经再生
【SGP-EXOs水凝胶促进周围神经损伤后功能恢复】
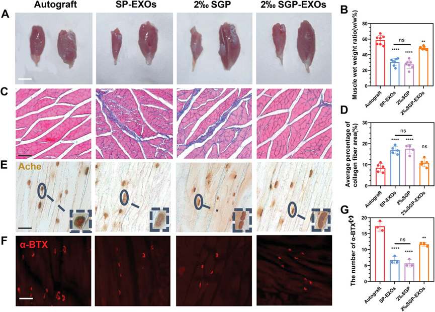
周围神经损伤通常会导致运动和感觉功能的部分甚至严重损害。因此,组织工程导管旨在促进坐骨神经损伤后的功能恢复。分析腓肠肌和胫前肌的湿重比和形态,以确定目标肌肉萎缩和再生坐骨神经再神经支配的程度。结果表明,2% SGP-EXOs组的α-BTX含量高于SP-EXOs和2% SGP组,与自体移植组相当,表明含有成纤维细胞外泌体和GO的2% SGP-EXOs组对腓肠肌运动功能的恢复较好。

图 7. SGP-EXOs水凝胶抑制PNI后腓肠肌萎缩进行电生理检查,评估不同组再生神经的功能恢复情况。电生理分析结果显示,含有成纤维细胞外泌体和氧化石墨烯的2% SGP-EXOs组增加了坐骨神经的NCV和振幅,但复合肌肉动作电位(CMAP)没有改变。利用CatWalk步态分析系统评估运动功能的恢复情况。步行道分析结果显示,2% SGP-EXOs治疗的大鼠的运动功能得到强化,坐骨神经功能指数(SFI)增强。这些发现强调了提供生物物理线索的氧化石墨烯和提供生物活性信号的成纤维细胞外泌体在增强周围神经修复方面的协同作用。

图 8. SGP-EXOs水凝胶在水凝胶植入后8周促进PNI后的功能恢复
【小结】
该研究通过构建一种基于丝素蛋白的水凝胶,巧妙地与氧化石墨烯和成纤维细胞外泌体结合在一起,引入了一种神经组织工程的开创性方法。SGP-EXOs水凝胶不仅能有效模拟神经微环境,还能通过复杂的VEGF/NOTCH通路显著促进轴突生长、髓鞘形成和血管再生。氧化石墨烯的战略整合增强了对细胞活动至关重要的电子传递,而外泌体在促进轴突和髓鞘发育中起着关键作用。SGP-EXOs水凝胶制造简单且成本低廉,使其适用于适应实际应用中各种损伤部位的机械容量要求。这项研究为神经组织工程领域做出了贡献,为使用生物材料进行神经再生提供了见解,并为该领域的进一步研究提出了潜在的途径。
以上文章转载于微信公众号BioMed科技,如有侵权,请及时联系我们修改或进行删除。
