肿瘤中定植的具核梭杆菌在肿瘤的发生、发展、转移方面起着重要的作用。近日,苏州大学功能纳米与软物质研究院的陈倩教授团队发现乳腺癌肿瘤中的具核梭杆菌通过多种机制促进乳腺癌化疗耐药。基于具核梭杆菌肿瘤富集行为的启发,开发了基于具核梭杆菌细胞质膜的抗生素载体,通过有效清除乳腺肿瘤中的具核梭杆菌以缓解乳腺癌化疗耐药,并可以有效降低由多种细菌引起的乳腺癌转移。

2024年2月23日,相关成果“Fusobacterium nucleatum-mimicking nanovehicles to overcome chemoresistance for breast cancer treatment by eliminating tumor-colonizing bacteria”发表在2024年2月23日的Chem期刊上。论文的通讯作者是陈倩教授,第一作者是陈林甫博士、沈菁菁博士。
最近的一些研究表明,肿瘤组织内富集了细菌和真菌等多种微生物,并与肿瘤细胞一起形成一个复杂的生态系统。具核梭杆菌是一种革兰阴性厌氧细菌,倾向于富集在结直肠癌中,且与结直肠癌化疗耐药相关。除了结直肠癌外,在乳腺癌样本中也发现了具核梭杆菌(F. nulceatum),尤其是在过表达Gal-GalNAc的乳腺癌患者中。因此,本文着重研究具核梭杆菌是否能诱导乳腺癌的化疗耐药,并进一步探讨是否可以通过选择性地消除定植于肿瘤内部的具核梭杆菌来克服乳腺化疗耐药的问题。
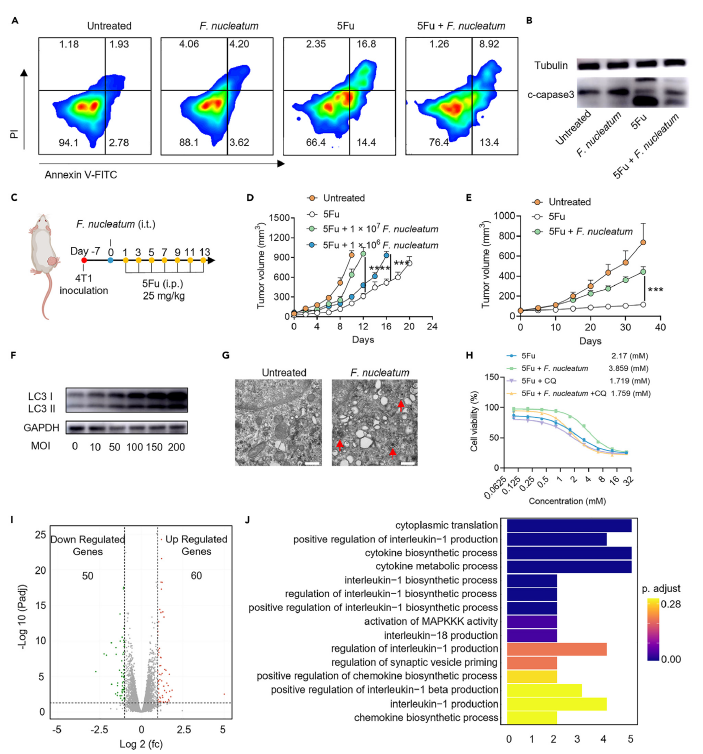
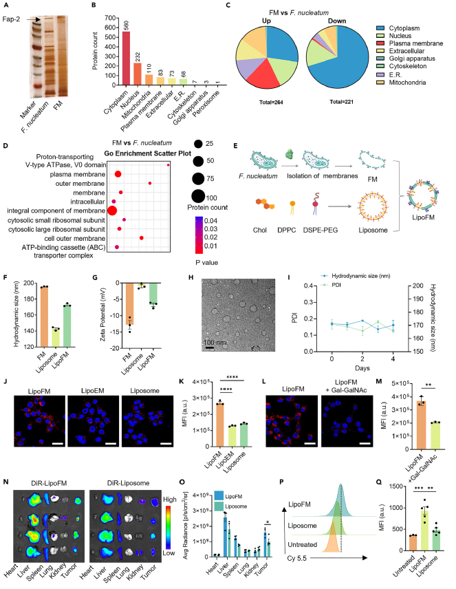
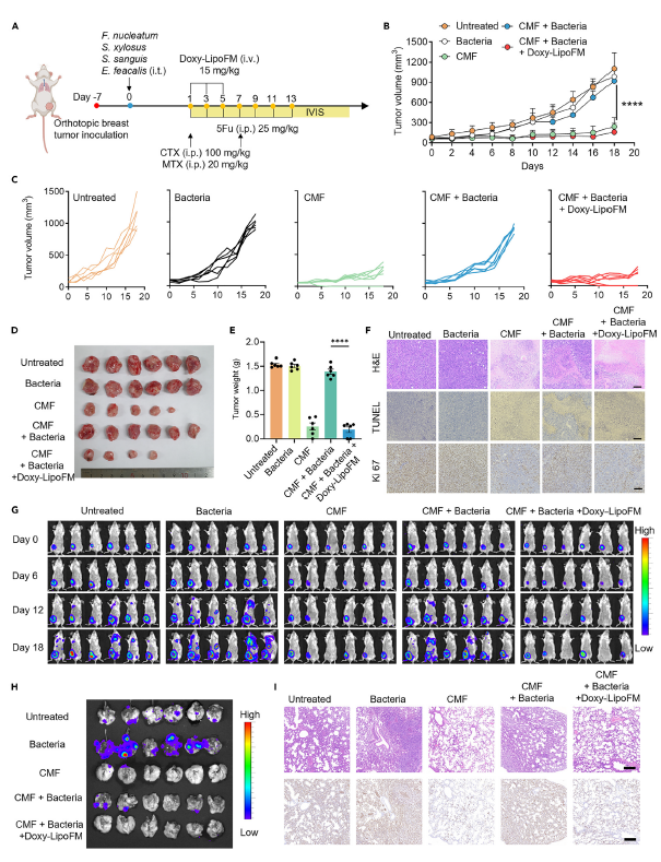
在此,陈倩教授团队通过对临床乳腺癌样本的测序发现,与癌旁正常组织和正常乳腺组织相比,肿瘤组织内部具核梭杆菌丰度更高。而且具核梭杆菌的丰度与Gal-GalNAc的表达水平正相关,这是由于具核梭杆菌在乳腺癌内部的定植依赖于膜蛋白Fap-2与乳腺肿瘤细胞表面的Gal-GalNAc之间的相互作用。他们进一步在动物水平上证明了乳腺肿瘤局部具核梭杆菌的定植可以诱导化疗耐药的出现,并发现具核梭杆菌可以通过激活癌细胞的自噬相关通路,导致乳腺癌细胞对化疗药物的响应性降低。为了克服具核梭杆菌诱导的乳腺癌化疗耐药,研究团队开发了具核梭杆菌仿生载体(Colistin-LipoFM)可以高效地将抗生素靶向递送至含具核梭杆菌的乳腺癌肿瘤中。实验结果显示,Colistin-LipoFM可以有效地清除乳腺癌肿瘤内的具核梭杆菌,并缓解乳腺癌化疗耐药。除了具核梭杆菌,乳腺癌中还存在着其他细菌,该团队进一步证明了装载广谱抗生素多西环素(Doxy)的LipoFM可以清除乳腺癌肿瘤内部的微生物从而抑制细菌促进的乳腺癌肺转移。从小鼠水平的治疗效果可以看到,Doxy-LipoFM可以显著提高标准CMF化疗方案(环磷酰胺(CTX)、甲氨蝶呤(MTX)和5-氟尿嘧啶(5-Fu))在细菌感染的乳腺癌中的治疗效果,甚至完全抑制乳腺癌小鼠模型中的肿瘤。

图1:具核梭杆菌仿生载体示意图。

图2:乳腺癌中具核梭杆菌分析。

图3:具核梭杆菌引起乳腺癌化疗耐药。

图4:具核梭杆菌仿生载体构建与肿瘤靶向性能研究。

图5:具核梭杆菌仿生载体增效乳腺癌化疗。

图6:具核梭杆菌仿生载体清除肿瘤部位多种促瘤细菌。
因此,该团队提出的装载抗生素的具核梭杆菌仿生纳米载体在克服乳腺癌化疗耐药中有着巨大的应用潜力。
以上文章转载于微信公众号化学与材料科学,如有侵权,请及时联系我们修改或进行删除。
